能源科学与技术研究院
一、研究院简介
中国西部科技创新港能源科学与技术研究院是依托实力雄厚的能源与动力工程学院组建,研究院主体建筑面积10.58万㎡,目前下设13个研究机构,现有教师及实验技术人员等科研人员365名,在读博士研究生917名,硕士研究生1373名。研究院依托的动力工程及工程热物理学科2017年教育部学科评估排名全国第一,核科学与技术学科全国排名位列三甲。研究院瞄准世界科技前沿及国民经济重大需求,积极探索新时代中国特色的一流学科建设之路,为推进我国能源革命并建成清洁低碳、安全高效的现代能源与动力体系提供技术保障,为国家和世界经济发展贡献智慧和力量。
能源科学与技术研究院下设研究机构清单:


二、院士专家

三、各系所基本情况
1、热流科学与工程研究所
(1)支撑基地
l 热流科学与工程教育部重点实验室
l 能源与环境工程中的热质传递国际联合研究中心
l 热科学与工程国际合作联合实验室(教育部)
l 新能源与非常规能源利用中的热流科学创新引智基地(111创新引智基地)
l 能源与环境中的热质传递国际联合研究中心(陕西省)
l 能源经济与节能评估中心
l 中国网络——能源动力重点学科网络
(3)研究方向
热流科学与技术的基础研究、技术研发到工程应用;热质传递机理与控制;流体热物性及新型节能环保工质;多尺度多物理场数值模拟以及热流科学基础理论在新能源及节能减排新技术中的应用研究。
2、先进核能与核技术研究所
支撑基地

3、热能工程研究所
(1)主要研究方向及人员

(2)支撑基地

4、发动机及先进动力研究院
(1)研究所研究方向主要为:
第一、发动机基础燃烧研究
l 着火、火焰传播、化学反应动力学
l 喷雾与液滴动力学
l 湍流燃烧
l 燃烧激光诊断
第二、先进动力应用研究
l 清洁替代燃料发动机
l 新概念燃烧技术(HCCI,PCCI...)
l 燃烧与排放控制技术
l 发动机设计,电子控制技术
l 发动机新型燃烧诊断技术
l 燃料电池
l 发动机热管理、电池热管理
5、能源系统与控制工程研究所
(1)主要人员及研究方向
研究所现有科研教学人员20人,其中教授5人、副教授/高工10人、讲师3人、实验技术人员2人。

(2)支撑基地及主要合作单位
依托陕西省能源高效清洁转换工程技术研究中心和国家级虚拟教学中心,推进国际合作(先进激光测量技术国际联合实验室),与我国主要能源等企业共同建设,着力推进产学研用一体化发展。
6、流体机械及工程研究所
(1)主要人员及研究方向
目前系所有固定编制29人,其中教授、副教授、研究员24名,实验系列5人。

(2)支持基地及主要合作单位


7、燃气轮机与新型动力系统研究所
(1)主要人员
研究所现有固定和流动人员23名,其中教授10名,副教授6人,45岁以下科研人员13人。未来将坚持引进和自主培养相结合的方针,在燃气轮机、航空发动机、汽轮机等透平机械流动、传热冷却、结构强度与振动、系统监测、故障诊断与健康管理领域引进青年科研人员15名。
(2)研究方向

(3)支撑基地及合作单位
支撑基地:陕西省叶轮机械及动力装备工程实验室
主要合作单位有:上海电气、中国船舶重工股份有限公司、航天推进技术研究院、东方汽轮机有限公司、中国航空工业集团公司、重庆通用工业(集团)有限责任公司、中国联合重型燃气轮机技术有限公司。
8、制冷与低温技术研究所
(1)主要人员及研究方向
研究所实行所长负责制;设置副所长2名,协助所长工作;研究所负责所内科研工作、研究生培养工作;负责科研团队的组织。负责标志性成果的申报及成果转化;支撑学科和科研基地建设;负责所内人员的考核;承办研究院交办的其他工作。科研辅助人员负责所内日常事务管理。拟设置所长1名、副所长2名,由副高以上人员担任;全所人员规模:20~25人,包括教授、副教授、讲师、工程师及科研博士后等组成,并在所内拟组织一个大团队及其属下2~3研究小团队。
(2)研究方向
在制冷和低温两个专业领域,在如下三个研究方向开展本所的科研与研究生培养工作:
u 制冷及低温系统热物理过程研究
u 制冷空调与低温领域节能与环保技术研究
u 制冷低温机械工作过程与可靠性研究
重点在新型制冷方法与循环系统、制冷空调节能技术、低温制冷机、航天低温燃料系统、大型低温系统设计与优化、低温换热器理论及设计、气体润滑技术及高速透平机械效率与可靠性、天然气液化及LNG冷能高效回收利用等特色研究方向持续发展。
9、压缩机工程研究所
(1)主要人员及基地
(2)主要研究方向
1、压缩机及制冷领域基础前沿理论:
主要包括石化流程中往复动设备智能化健康诊断与管理、油气混输技术及其装备、天然气水蒸气氦气等特殊介质新型压缩机、基于物联网压缩机大数据、压缩机及系统的噪声与振动等方面的基础理论学科交叉研究。
2、压缩机及制冷系统装备的先进节能环保理论与技术:
主要包括环保制冷剂压缩机及系统(家、商用的碳氢化合物工质压缩机、NH3制冷/热系统、CO2 热泵系统等)、能量回收及余热利用技术、膨胀机技术、宽温区冷热耦合技术及系统等。
3、氢能与燃料电池系统中的关键技术与装备:
主要包括90MPa超高压氢气压缩机、氢燃料电池供气系统关键技术与装备等。
10、能源环境工程研究所
(1)主要人员
研究所广泛吸引海内外人才,培养了优秀的学术带头人,共有教职工20余人,全部具有博士学位,教育部“新世纪优秀人才”1人,担任国际学术刊物编委3人次,多人次出任国家级学会理事、委员会委员。
(2)主要研究方向

11、油气水多相流研究所
(1)主要组成人员研究所现有固定人员12人,其中教授5人、副教授3人、讲师1人、工程师2人、行政主管1人。所长敬登伟教授,副所长周致富副教授、徐强副教授。
在国家能源重大需求、环境重大挑战等方面,主要针对火电、核能、新型动力系统能源利用过程中多相流动与传热及其安全保障等科学问题进行重大基础、工程实践等创新性研究。
(2)研究方向:

12、新能源多相流研究所
(1)主要人员
新能源多相流研究所共计22人,其中教师13人(教授5人,副教授8人),专职科研博士后2人,实验技术人员2人,职员1人,外籍博士后3人,博士后1人。由金辉教授任所长,刘茂昌教授,陈庆云副教授任副所长,马利静高级工程师任实验技术总管。
(3)主要研究方向

13、高温高压多相流研究所
(1)主要组成人员:
研究所现有专职研究人员13人,其中教授5人,副教授5个,高工3人。所长雷贤良副教授,副所长顾红芳、骆政园副教授。(白博峰教授,李会雄教授,杨冬教授,王海军教授,顾红芳教授,李良星副教授,刘朝晖副教授,雷贤良副教授,孙成珍副教授,骆政园副教授,姚建安高工,陈渝楠高工,葛志伟高工)。
(2)研究方向
在国家能源重大需求、环境重大挑战等方面,主要针对火电、核能、新型动力系统能源利用过程中多相流动与传热及其安全保障等科学问题进行重大基础、工程实践等创新性研究。
主要研究方向:多相流动及传热,气液两相流动与强化传热,多相流的测试与控制,工程热物理和能源工程领域的热质输运基础研究。
四、科研基地建设
能源科学与技术研究院高水平科研基地建设

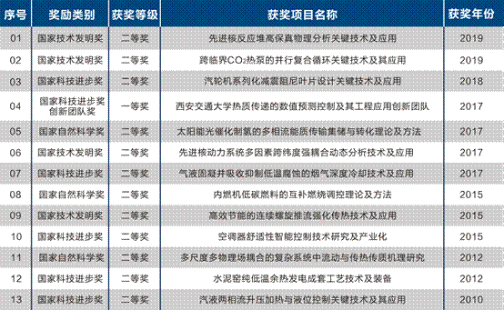
近几年获得奖项汇总(2010-2019)

五、主要服务电话
