中国西部科技创新港 公共政策与发展 研究院
Institute of Public Policy and Development
一、研究院简介
公共政策与发展研究院坚持“学汇百家、公行天下”的理念,秉承“中国问题、国际视野、服务社会”的宗旨,关注社会和国家的重大需求,以中国现实问题为导向,积极开展符合中国国情的公共管理学科体制机制改革研究,通过不同学科间的交叉以及公共管理学科内部的融合,瞄准国家重大需求,开展新兴领域研究。下设人口与发展研究所、政府管理与治理创新研究所、社会发展与社会保障研究所、卫生管理与政策研究所等四个实体研究所,以及10余个研究中心。
截止目前,研究院共承担各类国家级基金项目90余项,其中国家社会科学基金重大项目7项、教育部哲学社会科学重大课题攻关项目2项、国家社会科学基金重点项目9项、国家自然科学基金项目42项,国家社会科学基金项目47项,开展高水平国际基金和国际合作项目29项。发表SCI、SSCI、A&HCI论文142篇,权威期刊论文和三报一刊理论文章4篇,出版高水平学术专著54部,国家和省部批示采纳的智库成果10余次。在多个研究领域的研究成果已得到中央和地方领导的重要批示和肯定,并对相关的公共政策产生了积极影响。
同时,研究院与美国斯坦福大学、哈佛大学、耶鲁大学、加拿大维多利亚大学、日本京都大学等国外高水平研究机构建立了实质性合作与交流机制,旨在提升伟德公共管理学科在国际、国内媒体和学术界的话语权和影响力。
二、基本情况
公共政策与发展研究院位于中国西部科技创新港五号巨构5层、6层西区,占地面积4700平方米,内设行政办公、会议室、研讨室、研究生教学实验机位等功能设施。共 24 教授、 19 副教授入驻。
研究院总面积:2300平方米,位于 五号 楼宇(巨构)。
楼层导览图:

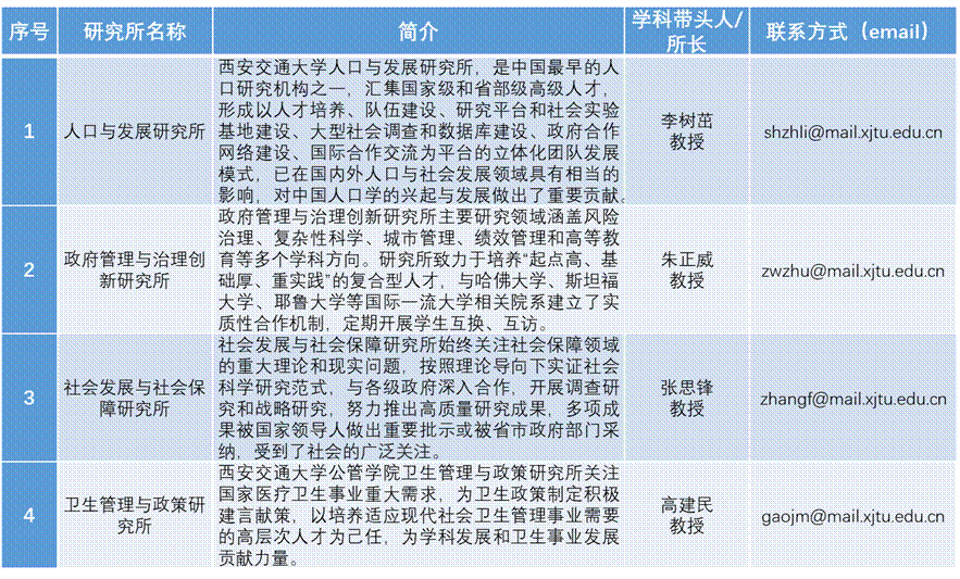
三、入驻研究所


四、平台及成果介绍
1、研究平台信息汇总

2、近五年科研成果汇总

五、校地合作进展
目前争取到的大课题:
1、新型城镇化进程中农业转移人口的生计与可持续发展研究:市民化的核心问题及对策, 国家社科基金重大项目, 围绕城镇化在推动经济和社会飞速发展的同时,造成的农业转移人口的生计与可持续发展问题及面临新的机遇与挑战进行研究。
2、人口普查质量评估理论创新研究 ,国家社科基金重大项目,研究中国普查数据中的生育,死亡,和婚姻等方面的内容。通过数学和统计学等工具,设计模型,分析普查数据质量 。
3、 预防为主的大健康格局与健康中国建设研究 , 国家社科基金重大项目,以全民健康为目标,立足全人群和全生命周期两个着力点,围绕健康促进、健康管理、环境健康管理三大支柱开展系统深入的评估研究,提出预防为主的大健康格局战略架构,从预防角度解决70%-80%的健康问题,以期实现健康中国的目标。
4、 推动我国老龄事业和产业高质量发展研究 ,教育部哲学社会科学重大攻关项目,从养老服务供给结构与数量、养老服务供给的内容和形式、养老服务要素等方面进行研究分析,关注老龄事业的推动与发展。
5、 提升功能价值与社会包容的城市更新自然解决方案研究 , 国际科技合作专项重点专项,联合北大、同济、国家发改委小城镇中心等单位,开展城市更新基于自然解决方案的中欧合作研究。
六、展望
公共政策与发展研究院将紧跟公共政策国际前沿,聚焦国家重大战略需求和国民经济建设,立足西部、服务全国、放眼全球,开展重大公共政策理论和实践研究,培养和聚集公共政策高端人才,推动国家治理体系和治理能力现代化,成为具有国际先进水平的公共政策与管理智库。

七、合作方式
联系电话:+86 29 88965659 联系邮箱:ggxy@mail.xjtu.edu.cn